Mit Beginn der neuen Strukturfondsförderung 01.01.2022 läuft das alte INTERREG 5A Programm bis Ende 2021 aus und das INTERREG 6A Programm befindet sich in Vorbereitung.
Die Hansestadt Lübeck ist geborenes Mitglied im INTERREG 6A Programm zusammen mit den Programmpartnern Flensburg, Kiel, und Neumünster sowie den Kreisen Rendsburg-Eckernförde, Nordfriesland, Schleswig-Flensburg, Plön und Ostholstein, d.h. neun Gebietskörperschaften auf deutscher Seite und die Regionen Syddanmark und Region Sjælland auf dänischer Seite. Sie bilden auch in der Zeit ab 2022 die neue Programmregion für INTERREG 6A. Die rechtliche Grundlage dafür bildet eine gemeinsame Verwaltungsvereinbarung, die noch zu schließen ist und nach dem Konsultationsprozess (s.u.) erfolgen soll.1
1 Eine entsprechende Genehmigung bzw. Übertragung durch das Innenministerium bzw. Europaministerium erfolgt zu gegebener Zeit. Die neue Vereinbarung wird sich weitestgehend an der aktuell bestehenden Vereinbarung orientieren.
Eine Teilnahme an dem Programm ist aus volkswirtschaftlicher, innenpolitischer und EU-politischer Sicht sinnvoll. Hierfür werden Kosten in Höhe von ca. 45.303 € (46.000 €) von der Stadt als Kofinanzierung für das neue Programm aufzubringen sein. Diese Kosten sind quasi die Eintrittskarte für die Hansestadt Lübeck zur Teilnahme an INTERREG 6A. Der angesetzte Puffer ist erforderlich um etwaige Programmänderungen abzufedern. Die Kosten sind im Haushalt für 2022 geordnet.
Tabelle 1: Verteilung der Gesamtkosten auf alle Programmpartner
Interreg 6A 2021-2030 Finanzierung der Technische Hilfe Variante ohne Vorbereitung 7a | |
Interreg-Zuschuss 7% von 90 Mio € | Kofinanzierung Programmpartner | Gesamtbudget |
48,6% | 51,4% | 100% |
€ 6.123.364 | € 6.476.636 | € 12.600.000 |
Kofinanzierungsanteile Technische Hilfe Programmpartner nach Modell Interreg 5A |
Gesamtkosten | | € 12.600.000 |
Technische Hilfe | | € 6.123.364 |
Kofinanzierung gesamt | | € 6.476.636 |
Kofinanzierung D | | € 3.238.318 |
Kofinanzierung DK | | € 3.238.318 |
Verteilung der Programmkosten auf die Partner |
| Gesamt | jährlich |
Region Syddanmark | 1.921.244 € | 213.472 € |
Region Sjælland | 1.317.074 € | 146.342 € |
Ostholstein | 387.584 € | 43.065 € |
Plön | 297.083 € | 33.009 € |
Lübeck | 407.725 € | 45.303 € |
Nordfriesland | 344.019 € | 38.224 € |
Schleswig-Flensburg | 388.361 € | 43.151 € |
Flensburg | 248.942 € | 27.660 € |
Rendsburg Eckernförde | 482.752 € | 53.639 € |
Kiel | 445.843 € | 49.538 € |
Neumünster | 236.009 € | 26.223 € |
gesamt | 6.476.636 € | 719.626 € |
| | | |
Sie orientieren sich an den Einwohnerzahlen. Die Stadt wird einen Sitz im INTERREG Ausschuss haben und so an der Entscheidung für die Fördermittelvergabe teilhaben können.
Die finanzielle Abwicklung wird wie auch in der vergangenen Periode durch die Investitionsbank S.-H. erfolgen und das INTERREG Sekretariat hat seinen Sitz in Kruså (ca. 170km entfernt in Dänemark) und wird ihn auch dortbehalten. Im Rahmen der Programmvorbereitungen hat die Wirtschaftsförderung Lübeck über den Förderlotsen an der Programmentwicklung und den Abstimmungstreffen regelmäßig teilgenommen.
Angesichts der COVID-19 Entwicklung ist die gesamte europäische Programmerstellung in Verzug geraten. Konkret bedeutet das, die INTERREG-Programme starten alle verspätet, weil sie erst in diesem Jahr eingereicht werden können. Mit Abgabe des Operationellen Programms (OP) bei der Europäischen Kommission am 30. Juli 2021 verpflichten sich die Programmpartner die Verwaltungsstrukturen spätestens zur Genehmigung des Operationellen Programms zu errichten.
Warum eine Fortsetzung von INTERREG 5A nach 6A?
Betrachten wir die Entwicklung der Beteiligung der Hansestadt Lübeck am Förderprogramm INTERREG, so ist die Hansestadt Lübeck seit 1998 aktive Programmpartnerin. Seit dem haben die in der Hansestadt Lübeck ansässigen Träger (Verwaltung, Beteiligungsgesellschaften, Hochschulen & Dritte) verschiedene Projekte durchgeführt, die allesamt nicht möglich gewesen wären, wenn es INTERREG nicht gegeben hätte.
Im INTERREG 5A Programm wurden allein in der Hansestadt Lübeck 39 Projekte durchgeführt. Das Projektvolumen beläuft sich auf insgesamt 14,3 Mio. €. Der Zuschuss aus EU-Fördermitteln liegt bei 8,6 Mio. €. Im Vergleich zur vorangegangenen Förderperiode unter INTERREG IVA hat sich das Zuschussvolumen von 4,2 Mio. € auf 8,6 Mio. € mehr als verdoppelt. Die 39 Projekte fanden nahezu allen Bereichen statt: Hochschulkooperation, wirtschaftliche Initiativen, Forschung & Entwicklung (Uni & TH-Lübeck), Gesundheit (UKSH-Lübeck), Kultur (Hansestadt Lübeck FB4), Bildung, Qualifizierung & Integration, Arbeitsmarkt, Soziales & Chancengleichheit (BQL, Handwerkskammer Lübeck, IHK Lübeck, Hanse-Schule, WAK, Grone-Bildungszentrum, Agentur f. Arbeit).
Alle Projekte haben einen Mehrwert für die Hansestadt Lübeck gebracht. Sei es die Finanzierung verschiedener Bildungsmaßnahmen, um Jugendliche in Arbeit zu bringen, kulturelle Aktivitäten, die Kooperation der Hochschulen im grenzübergreifenden Kontext für Gesundheitsforschung oder die Zuschüsse an Betriebe sowie nicht zuletzt auch die direkten Mittelzuflüsse für die städtischen Projekte.
Alle Projekte haben dazu beigetragen, den Standort Lübeck attraktiver zu machen und darüber hinaus auch volkswirtschaftliche Effekte ausgelöst. Abgesehen von den letzten 12 Monaten haben alle Projekt dazu geführt, dass die Partnertreffen in Lübeck zu einem erhöhten Geschäftstourismus beigetragen und Aufträge für die lokale Wirtschaft ausgelöst haben.
INTERREG ist ein Nachbarschaftsprogramm, das es ermöglicht grenzübergreifende Kooperationen einzugehen, die einen Mehrwert auf beiden Seiten der Grenze schaffen und die Fördermittel ein Kapitalzufluss aus Mitteln der Europäischen Union in die Region auslösen, der wiederum wirtschaftliche Effekte auslöst.
Alle grenzübergreifenden Projekte haben einen direkten Nutzen für die Antragsteller und einen volkswirtschaftlichen Nutzen für die Stadt Lübeck. Ferner geht es darum, die erforderlichen Synergien auszulösen, die es für dänische Partner attraktiv macht sich an dem Projekt zu beteiligen, ohne dabei seine eigenen Ziele aus den Augen zu verlieren. Eine Unterstützung von der Projektidee bis zur Partnersuche in Dänemark und Deutschland der Lübecker Antragsteller wird unterstützt durch das INTERREGSekretariat in Kruså und den Förderlotsen bei der Wirtschaftsförderung Lübeck.
Struktur und Organisation des neuen INTERREG 6A Programms
Nach Vorgaben der Europäischen Kommission mit ihren Strukturfondsverordnungen sind die Mitgliedstaaten und die von ihnen zu diesem Zweck benannten Stellen verantwortlich für die Durchführung der Programme auf der geeigneten Gebietsebene. Für die Umsetzung organisiert der Mitgliedstaat eine Partnerschaft mit Vertretern der zuständigen lokalen Behörden, so dass der Grundsatz des Regierens auf mehreren Ebenen und die Eigenverantwortung der Betroffenen sichergestellt wird und die einschlägigen Akteure beteiligt sind.
INTERREG-Ausschuss
Es wird wie in der vergangenen Periode ein gemeinsamer Ausschuss gebildet werden, der über die Projektauswahl sowie alle weiteren Belange des Programms entscheidet und die Programmdurchführung überwacht. Der Ausschuss wird paritätisch aus Deutschland und aus Dänemark besetzt. Alle haftenden Partner (Kreise & Kreisfreie Städte) sind mit einem Sitz im Ausschuss vertreten.
Der INTERREG-Ausschuss setzt sich zusammen aus Vertretern der Gebietskörperschaften, der Wirtschafts- und Sozialpartner (IHK, Agentur f. Arbeit, DGB), Umweltorganisationen und Vertretern der Hochschulen.

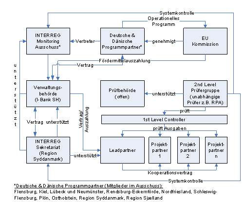
Abbildung 1: INTERREG 5A Programmstruktur
Die Vertretung der Hansestadt Lübeck im INTERREG-Ausschuss obliegt dem Wirtschaftssenator. Bei der Sitzungsvorbereitung und Nachbereitung unterstützt der Förderlotse. Von ihm werden alle relevanten Themen aufbereitet und über den Fortschritt des Programms im Allgemeinen aber auch im Einzelnen berichtet. Als Stellvertreter für den Wirtschaftssenator im INTERREG-Ausschuss nimmt die Wirtschaftsförderung Lübeck GmbH seine Interessen wahr.
Programmkosten und Eigenanteil der Hansestadt Lübeck
In der Vergangenheit hat sich herausgestellt, dass die Kosten auf dänischer Seite zu niedrig angesetzt wurden. Außerdem wurden keine Lohnkostensteigerungen in der Kalkulation berücksichtigt.
Für die Programmlaufzeit 2022 – 2030 wird zurzeit mit Gesamtkosten in Höhe von ca. 12,6 Mio. € (INTERREG 5A: 10,5 Mio. €) gerechnet. Die Hansestadt Lübeck muss ihren Eigenanteil dazu beitragen, dieser beläuft sich auf insgesamt 407.725 €. Die jährlichen Kosten, die Haushaltsrelevant sind finden sich in der Tabelle 1 und betragen 45.303 €.
Gegenüber der abgelaufenen Programmperiode ist das eine Ersparnis von ca. 126.000 €. Dies wird dadurch möglich, weil die Infrastrukturkosten für das Sekretariat und die Kosten für die 2nd- Level- Kontrolle nicht auf die Programmpartner umgelegt werden.
Das neue INTERREG 6A Programm wird ebenfalls mit ca. 90 Mio.€ ausgestattet sein.
Inhalte des Programms
Das geplante Interreg-Programm gliedert sich in vier Prioritäten, deren Inhalte auf Basis der Analyse der gemeinsamen grenzüberschreitenden Themen der Gesamtregion ausgewählt wurden.
1. „Eine innovative Region“,
1. „Eine grüne Region“,
2. „Eine attraktive Region“ und
3. „Eine funktionelle Region“
Fazit und Ausblick
Die Beteiligung an INTERREG 6A ist aufgrund der Festlegung der Fördergebiete durch die EU 2 und wegen des volkswirtschaftlichen Nutzens angezeigt. Die Kosten hierfür belaufen sich voraussichtlich auf maximal 46.000 € p.a. für die Hansestadt Lübeck. Die Deckelung der Kosten wird vertraglich zwischen den Programmpartnern zu regeln sein.
Die Fördermöglichkeiten im neuen Programm sind erfolgversprechend, insbesondere aufgrund der Erfahrung aus dem vorangegangenen Programmzeitraum.
2 Vorschlag für eine VERORDNUNG DES EUROPÄISCHEN PARLAMENTS UND DES RATES mit gemeinsamen Bestimmungen über den Europäischen Fonds für regionale Entwicklung (EFRE), den Europäischen Sozialfonds (ESF), den Kohäsionsfonds (KF), den Europäischen Landwirtschaftsfonds für die Entwicklung des ländlichen Raums (ELER) und den Europäischen Meeres- und Fischereifonds (EMFF), für die der Gemeinsame Strategische Rahmen (GSR) gilt, sowie mit allgemeinen Bestimmungen über den Europäischen Fonds für regionale Entwicklung, den Europäischen Sozialfonds und den Kohäsionsfonds und zur Aufhebung der Verordnung (EG) Nr. 1083/2006 – Quelle: http://eur-lex.europa.eu/LexUriServ/LexUriServ.do?uri=COM:2013:0246:FIN:DE:pdf
Übersicht der geförderten Projekte und Projektpartner INTERREG 5A
Projekt | | Gesamtkosten | Zuschuss |
ACCESS & ACCELERATION | Universität zu Lübeck (UzL) / Klinik für Orthopädie und Unfallchirurgie (UKSH), Campus Lübeck | 324.286,27 € | 194.571,75 € | |
BoB | Universität zu Lübeck - Institut für Neuro und Bioinformatik (INB) | 75.041,40 € | 56.281,05 € | |
BONEBANK | Universitätsklinikum Schleswig-Holstein - Campus Lübeck / Sektion für Translationale Chirurgische Onkologie & Biomaterialbanken in Lübeck | 1.277.488,97 € | 766.493,38 € | |
BONEBANK | Universität zu Lübeck (UzL) - Interdisziplinäres Centrum für Biobanking - Lübeck (ICB-L, UzL) und Sektion für Translationale | 217.109,25 € | 130.265,55 € | |
BOOST | Handwerkskammer Lübeck | 103.513,72 € | 62.108,16 € | |
BOOST | Industrie- und Handelskammer zu Lübeck (IHK zu Lübeck) | 93.032,70 € | 55.819,43 € | |
BOOST | Grone-Bildungszentren für Gesundheits und Sozialberufe | 106.973,48 € | 70.832,05 € | |
BOOST | Agentur für Arbeit Lübeck | 138.948,12 € | 41.569,97 € | |
carpeDIEM | Wissenschaftszentrum für intelligente Energienutzung (Hochschule Lübeck) | 517.962,93 € | 310.760,27 € | |
carpeDIEM | cbb software GmbH | 599.934,45 € | 299.967,00 € | |
CCC | 06 Universität zu Lübeck, Klinik für Strahlentherapie | 347.025,20 € | 208.215,12 € | |
CCC | 07 Universität zu Lübeck, Klink für Frauenheilkunde und Geburtshilfe (Gynäkologie) | 85.318,48 € | 51.191,09 € | |
CCC | 08 Institut für Krebsepidemiologie e.V. an der Universität zu Lübeck, Krebsregister Schleswig-Holstein (IKE) | 365.401,42 € | 219.240,85 € | |
CCC | 09 Universität zu Lübeck, Sektion für Forschung und Lehre in der Pflege am Institut für Sozialmedizin und Epidemiologie | 102.192,76 € | 61.315,65 € | |
CellTom | Universitätsklinikum Schleswig-Holstein (UKSH) / Klinik für Hals-, Nasen-, und Ohrenheilkunde Lübeck | 524.392,68 € | 314.635,61 € | |
CellTom | Universität zu Lübeck / Institut für Biomedizinische Optik (BMO) | 440.529,00 € | 264.317,40 € | |
CellTom | Medizinisches Laserzentrum Lübeck GmbH (MLL) | 616.015,25 € | 369.609,16 € | |
CheckNano | Coherent LaserSystems GmbH & Co. KG | 123.480,40 € | 74.088,24 € | |
DDJ/TDU | Universität zu Lübeck – Institut für Neuro- und Bioinformatik | 468.493,00 € | 393.431,00 € | |
DDJ/TDU | Consideo GmbH / Beratung Consideo GmbH/Rådgivning | 597.696,00 € | 147.696,00 € | |
GCT | Wirtschaftsakademie Schleswig-Holstein GmbH, Niederlassung Lübeck (WAK) | 339.756,55 € | 203.853,93 € | |
GDI | Wirtschaftsförderung LÜBECK GmbH | 218.857,35 € | 131.314,41 € | |
GDI | Technikzentrum-Fördergesellschaft mbH | 220.800,54 € | 132.480,33 € | |
HanDiRob | Universität zu Lübeck / Klinik für Orthopädie und Unfallchirurgie (UZL) | Lübeck universitet / Hospital for ortopædi og ulykkeskirurgi (UZL) | 165.135,70 € | 99.081,42 € | |
| | | | |
7
Health-CAT | Universität zu Lübeck (UZL) / Bereich für orthopädisch-traumatologische Forschung und Lehre | 486.854,63 € | 292.112,78 € |
InnoCan | Klinik für Strahlentherapie, Universität zu Lübeck / Universitätsklinikum Schleswig Holstein, Campus Lübeck | 620.839,87 € | 372.503,50 € |
InnoCan | Institut für Krebsepidemiologie e.V. an der Universität zu Lübeck, Krebsregister Schleswig-Holstein (IKE) | 261.522,96 € | 156.914,57 € |
J U M P | Berufsausbildungs- und Qualifizierungsagentur Lübeck (BQL) GmbH | 803.058,91 € | 481.835,35 € |
KREATIV LAB - DigiSOUNDS | Technische Hochschule Lübeck | 276.106,09 € | 223.106,09 € |
kultKIT | Hansestadt Lübeck / Fachbereich Kultur und Bildung / Bereich Schule und Sport | 282.176,97 € | 211.632,84 € |
kultKIT | Hansestadt Lübeck / Fachbereich Kultur und Bildung, Bereich Schule und Sport | 278.788,34 € | 209.091,26 € |
Maker Startups | Technikzentrum Lübeck (TZL) | 201.961,94 € | 121.177,16 € |
MatKult | Universität zu Lübeck, Institut für Mathematik, LIMa - Lübecker Initiative Mathematik | 280.354,68 € | 168.212,82 € |
MikroMedTech | Technische Hochschule Lübeck | 389.568,74 € | 233.741,24 € |
MikroMedTech | Universität zu Lübeck | 267.419,13 € | 160.451,48 € |
MSU | Klinik für Neurologie, Universität zu Lübeck | 49.104,75 € | 36.828,57 € |
NorDigHealth | Klinik für Strahlentherapie, Universität zu Lübeck | 622.213,70 € | 373.328,22 € |
NorDigHealth | Klinik für Augenheilkunde, Universität zu Lübeck | 220.764,75 € | 132.458,85 € |
NorDigHealth | Zentrum für Klinische Studien an der Universität zu Lübeck (ZKS Lübeck) | 55.354,17 € | 33.212,50 € |
NorDigHealth | NEXTLABEL OHG | 137.121,29 € | 82.272,78 € |
NORDMUS | Kulturstiftung Hansestadt Lübeck, die LÜBECKER MUSEEN | 113.182,24 € | 84.886,69 € |
NORDMUS | Fachhochschule Lübeck, Institut für Lerndienstleistungen (kurz: FHL) | 106.812,21 € | 80.109,16 € |
RE-BAL | Handwerkskammer Lübeck | 156.412,98 € | 112.567,52 € |
RE-BAL | Hanse-Schule | 110.696,80 € | 56.663,31 € |
RE-BAL | Industrie- und Handelskammer zu Lübeck | 156.292,79 € | 112.606,12 € |
RE-BAL | Grone Bildungszentren Schleswig Holstein – Schule für Gesundheits- und Sozialberufe - gemeinnützig | 107.767,80 € | 56.843,90 € |
VekselWirk | VekselWirk | Technikzentrum Lübeck Fördergesellschaft mbh | 247.995,03 € | 148.797,01 € |
| | 14.301.756,39 € | 8.600.492,54 € |